Geleceği Kodlayın: Yeni Başlayanlar İçin Yapay Zeka Yol Haritası
Yapay zeka artık geleceğin değil, bugünün teknolojisi. Telefonundaki önerilerden kullandığın akıllı uygulamalara kadar hayatının her alanında yapay zeka ile iç içesin.
Peki bu dünyayı sadece kullanan biri mi olacaksın, yoksa onu inşa edenlerden biri mi?
Eğer cevabın “inşa etmek” ise, sıfırdan başlayabileceğin sade ve adım adım bir yol haritası seni bekliyor.
1. Yapay Zekanın Temel Mantığını Kavrayın
Teknik detaylara girmeden önce sistemin özünü anlamalısın. Yapay zeka, verileri analiz ederek bilgisayarların insan gibi kararlar almasını sağlar. İşin kilit noktası öğrenme sürecidir. Sistem veri işledikçe daha doğru sonuçlar üretir.
Makine öğrenmesi nasıl öğrenilir sorusunun cevabı da bu mantıkta gizlidir. Örneğin Spotify veya Netflix geçmiş tercihlerinizi analiz ederek size tamamen kişiselleştirilmiş öneriler sunar. Sistem, geçmiş izleme verilerini analiz eder. Bu sayede bir sonraki favori filmin tahmin edilmesi bu sürecin sonucudur.
- Mini Görev: Bugün kullandığın bir uygulamada (Instagram, YouTube veya Trendyol vb.) karşına çıkan bir öneriyi fark et. Sence sistem bu tahmini hangi geçmiş hareketine bakarak yapmış olabilir? Not al.
2. Python ile Sağlam Bir Temel Atın
Yapay zeka ve makine öğrenmesi yolculuğuna başlamak için en ideal durak Python’dır. Öğrenmesi son derece kolaydır. Ayrıca sunduğu devasa kütüphane desteğiyle yeni başlayanlar için en güçlü yardımcıdır.
Bu aşamada işin mantığını ve veri biliminin temellerini kavramak için şu üç konuya
odaklanmanız yeterli olacaktır:
- Değişkenler: Bilgileri hafızada tutmayı ve yönetmeyi sağlar.
- Döngüler: Aynı işlemi defalarca yapmak yerine süreci otomatiğe bağlamanızı sağlar.
- Fonksiyonlar: Yazdığınız kodu parçalara ayırarak daha düzenli ve kullanışlı hale getirir.
Bu temel taşlar, sadece yapay zeka için değil, genel programlama mantığı ve veri bilimine giriş için de kritik öneme sahiptir.
Süreci hızlandırmak ve Python temellerini daha detaylı öğrenmek için Python Öğrenmeye Nereden Başlanmalı? rehberini inceleyebilirsiniz.
- Mini Görev: Python’da ekrana print(“Merhaba Yapay Zeka”) yazdırarak kodlama dünyasına ilk adımını at
3. Uygulamalı Projelerle “İnşa Ederek” Öğrenin
Sadece okuyarak kodlama öğrenilmez; öğrendiklerinizi uygulamak gerçek gelişimin anahtarıdır. Etkili bir machine learning roadmap (yol haritası) oluşturmak için başlangıçta şuprojelerle pratik yapabilirsin:
- Basit Hesap Makinesi: Kullanıcıdan veri almayı ve temel işlemleri uygulamayı
öğretir. Aynı zamanda değişken kullanımı ve işlem mantığını pekiştirmeni sağlar. - Sayı Tahmin Oyunu: Koşul yapıları ve döngülerle program akışını kontrol etmeyi öğretir. Farklı senaryoları yönetme becerini geliştirir.
- Vücut Kitle İndeksi Hesaplayıcı: Verileri işleyerek anlamlı sonuçlar üretmeni sağlar. Kullanıcı girdisiyle çalışma pratiği kazandırır.
- Temel Chatbot: Kurallara göre cevap veren bir sistem kurmanı sağlar. Bu sayede karar mekanizmalarının nasıl çalıştığını daha iyi anlarsın.
- Mini Görev: Bu listeden sana en ilginç gelen projeyi seç ve bugün sadece ilk 10 satır kodunu yaz!
4. Güçlü Kütüphaneleri Araç Çantanıza Ekleyin
Projeler geliştirirken hazır kütüphanelerden faydalanmak süreci hızlandırır ve daha verimli sonuçlar elde etmenizi sağlar.
1. Pandas & NumPy: Verileri tablolar halinde düzenlemek ve karmaşık matematiksel hesaplamaları kolayca yapmak için kullanılır.
- Veri setlerini nasıl düzenleyeceğinizi öğrenmek için Pandas
Dokümantasyonu sayfasına göz atabilirsiniz. - Temel sayısal işlem örneklerini incelemek için NumPy Başlangıç Rehberi
içeriğine bakabilirsiniz.
2. Scikit-learn: Makine öğrenmesi modelleri oluşturmanızı sağlar. Model eğitme ve test etme süreçlerinde dünya genelinde en yaygın tercih edilen araçtır.
3. TensorFlow: Derin öğrenme projeleri geliştirmek için kullanılır. Özellikle büyük veri ve karmaşık modellerde öne çıkar. Detaylı bilgi için TensorFlow Dokümantasyonu sayfasını inceleyebilirsiniz.
Hazırsan terminaline şu komutu girerek kurulumu başlatabilirsin:
pip install pandas scikit-learn numpy tensorflow
- Mini Görev: Yukarıdaki komutu çalıştır ve yükleme tamamlandığında Python
dosyana şu satırı ekle:
import pandas as pd
5. Makine Öğrenmesinin İşleyişini Çözün
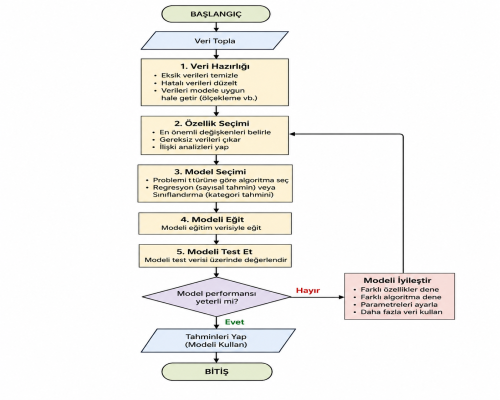
Makine öğrenmesi, bilgisayara örnekler üzerinden bir işi yapmayı öğretmektir. Tıpkı bir insanın tecrübe kazanması gibi, bilgisayar da verileri inceleyerek mantıklı tahminler yapmayı öğrenir.
Bu süreç genellikle şu basit adımlarla ilerler:
- Veri Hazırlığı: Bilgisayara sunulacak verilerin hatalardan temizlenip düzenlenmesi aşamasıdır. Bunu, yemek yapmadan önce malzemeleri ayıklamaya benzetebilirsin.
- Özellik Seçimi: Tahmin için en önemli ipuçlarının belirlenmesidir. Örneğin; ev fiyatı tahmininde “metrekare” kritik bir bilgiyken, “duvar rengi” genellikle sonucu etkilemez.
- Model Seçimi: Çözmek istediğin sorunun türüne göre bir yöntem belirlersin.
Örneğin; “Bu ev kaç TL eder?” gibi bir sayısal tahmin yapmak istiyorsan Regresyon modellerini kullanırsın:
from sklearn.linear_model import LinearRegression
model = LinearRegression()
Eğer amacın verileri belirli gruplara ayırmaksa, Sınıflandırma yöntemini kullanırsın.
Örneğin; bir e-postanın “güvenli” mi yoksa “spam” mi olduğunu belirlemek için şu yapıyı tercih edebilirsin:
from sklearn.tree import DecisionTreeClassifier
model = DecisionTreeClassifier()
- Eğitim ve Test: Seçtiğin model eldeki verilerle eğitilir. Ardından, daha önce hiç görmediği
veriler üzerinde test edilerek ne kadar doğru tahmin yaptığı ölçülür.

Bu yapı, tüm makine öğrenmesi modellerinin temelini oluşturur.
Algoritmaların teknik işleyişini daha derinlemesine keşfetmek istersen bu rehberi
inceleyebilirsin: https://scikit-learn.org/stable/
- Mini Görev: Bugün çevrendeki bir veriyi düşün (örneğin havadaki bulutlar). Bu veriden “yağmur yağacak mı?” sorusuna cevap ararsan bunun bir sınıflandırma mı yoksa regresyon mu olduğunu belirle!
6. Doğru Bilinen Yanlışlar
Yapay zeka dünyasına adım atarken, çevreden duyduğun bazı yanlış bilgiler motivasyonunu kırabilir. Bu bölüm; yapay zeka öğrenme hataları ve makine öğrenmesi başlangıç yanlışları konusunda en sık karşılaşılan durumları netleştirmek için hazırlandı. İşte en yaygın hatalı inanışlar ve işin aslı:
- Hata: “İleri seviye matematik dehası olmalısın.”
Gerçek: Başlangıçta temel istatistik ve mantık yeterlidir. Önemli olan veriler arasındaki ilişkiyi kurabilmektir. - Hata: “Sadece devasa verilerle bir şeyler başarabilirsin.”
Gerçek: Küçük ama temiz bir veri setiyle bile başarılı modeller kurulabilir. - Hata: “Hata alıyorsam bu işi beceremiyorum.”
Gerçek: Yazılımın doğasında hata vardır. Hata almak başarısızlık değil, öğrenme sürecinin bir parçasıdır.

Yorum yapılmamış